Hoy en día, con la digitalización avanzando a gran velocidad, las organizaciones se ven ante el desafío de mejorar sus procesos internos para ser más eficientes, reducir gastos y aportar un valor real a sus clientes. En este contexto, automatizar los flujos de trabajo se ha convertido en una estrategia clave con resultados significativos.
En este artículo exploramos qué es un flujo de trabajo, cómo funciona la automatización de procesos, qué ventajas puede aportar a las empresas y qué herramientas existen para facilitar esta evolución.
Si tu objetivo es optimizar el rendimiento de tus operaciones, desde Inforges te mostramos las soluciones más eficaces para conseguirlo.
Índice
¿Qué es un flujo de trabajo o workflow?
Un flujo de trabajo, también conocido como workflow, es una secuencia organizada de tareas, acciones, tiempos y condiciones que hacen posible la ejecución de un proceso dentro de una empresa. En otras palabras, define con claridad qué se hace, quién lo realiza, cuándo ocurre y de qué manera.
Representarlo mediante un diagrama permite visualizar de forma clara todo el proceso:
- los pasos que lo componen
- las decisiones que deben tomarse,
- los responsables involucrados
- y los insumos o resultados en cada etapa.
Esta representación gráfica facilita identificar puntos débiles, tareas repetitivas o posibles bloqueos que afectan la eficiencia.
Entender cómo funciona un flujo de trabajo es el primer paso para poder optimizarlo gradualmente y, con el tiempo, automatizarlo con éxito.
¿Qué es la automatización de procesos?
Automatizar un proceso significa apoyarse en la tecnología para que ciertas tareas —especialmente las más repetitivas, manuales o propensas a errores— se ejecuten de forma automática, siguiendo reglas previamente establecidas y con poca intervención humana.
Cuando esta automatización se aplica a todo un flujo de trabajo, estamos hablando de automatización de workflows: es decir, la mayor parte del proceso se gestiona automáticamente, incluyendo desencadenantes, condiciones, rutas de decisión, avisos y generación de informes.
En Inforges ayudamos a las organizaciones a recorrer este camino hacia una mayor eficiencia operativa, aportando nuestra experiencia como socios tecnológicos especializados en automatización y robotización de procesos.
¿Por qué necesita una empresa la automatización de flujos de trabajo?
La automatización de flujos de trabajo se ha convertido en una herramienta clave para las empresas que buscan ganar agilidad, reducir costes y mantenerse competitivas. Tras años colaborando con organizaciones de distintos sectores, hemos visto de primera mano cómo esta transformación ofrece resultados reales desde el inicio. A continuación, te compartimos algunas razones por las que tu empresa podría beneficiarse de dar este paso:
1. Ahorro de tiempo y reducción de costes
En el día a día empresarial, muchas tareas se repiten una y otra vez: aprobaciones, solicitudes internas, notificaciones, seguimientos… Automatizarlas no solo libera tiempo valioso, sino que también alivia la carga operativa y reduce gastos innecesarios.
Hemos trabajado en la automatización de procesos que antes tomaban horas, incluso días, y que, tras ser automatizados, ahora se completan en cuestión de minutos, sin errores y con total eficiencia.
2. Menos errores, más fiabilidad
Cuando todo depende de una intervención manual, los errores están a la orden del día: datos mal cargados, pasos que se olvidan, archivos que se extravían… La automatización ayuda a reducir estos fallos aplicando reglas y condiciones de forma consistente.
Esto tiene un impacto directo en la calidad del servicio, la experiencia del cliente y la tranquilidad del equipo.
3. Visibilidad total del proceso
Uno de los grandes valores de automatizar es la trazabilidad: saber en todo momento qué se hizo, quién lo hizo, cuándo y en qué estado está cada tarea.
Este nivel de control permite tomar decisiones mejor fundamentadas, facilita el cumplimiento de normativas y simplifica mucho las auditorías internas o externas.
4. Escalar sin duplicar recursos
A medida que una empresa crece, sus procesos se vuelven más exigentes. La automatización permite absorber más volumen de trabajo sin necesidad de ampliar equipos o estructuras.
En muchos casos, las empresas que automatizan logran escalar sus operaciones sin fricciones, manteniendo la calidad del servicio y sin que los costes operativos se disparen.
5. Capacidad de adaptación ante el cambio
El mercado, las normativas y las formas de trabajar evolucionan constantemente. Tener procesos automatizados permite adaptarse con rapidez: basta con ajustar reglas o condiciones, sin tener que rediseñar todo desde cero.
Las herramientas que utilizamos permiten esa flexibilidad, ayudando a las empresas a seguir operando sin interrupciones.
6. Mejor experiencia para clientes y empleados
Cuando los procesos fluyen, se nota en todos los niveles. Los clientes reciben un servicio más rápido y coherente, mientras que los empleados pueden concentrarse en tareas de mayor valor, sin frustraciones ni trabajos repetitivos.
La automatización no solo optimiza recursos, también mejora la experiencia de quienes forman parte del proceso, dentro y fuera de la organización.
¿Cómo funciona la automatización del flujo de trabajo?
La automatización de flujos de trabajo consiste en configurar procesos para que se ejecuten de forma automática, según reglas definidas, minimizando la intervención manual y los errores. Pero, ¿cómo se lleva a cabo realmente?
En Inforges, te ayudamos a seguir una metodología clara para implementar este tipo de soluciones de forma eficaz y adaptada a cada empresa:
1. Análisis del flujo actual
Primero identificamos cómo funciona el proceso hoy: tareas, responsables, tiempos y decisiones. Para ello, usamos herramientas visuales como el diagrama de flujo de trabajo, que permite ver fácilmente dónde mejorar.
2. Diseño del flujo automatizado
Definimos cómo debería funcionar el proceso ideal: qué tareas se automatizan, dónde se requieren decisiones, qué condiciones se aplican y cómo se integran los sistemas actuales (Software ERP, CRM, etc.).
3. Configuración en el software
Implementamos el flujo en una plataforma de automatización: se crean los pasos, se activan los disparadores, se programan alertas y se conectan los sistemas necesarios.
En Inforges ayudamos a nuestros clientes a seleccionar la herramienta más adecuada para cada caso, garantizando escalabilidad, flexibilidad y facilidad de uso.
4. Pruebas y puesta en marcha
Antes de activarlo, realizamos pruebas con usuarios reales para asegurar que todo funciona como debe. Luego, se lanza el flujo automatizado y se monitoriza en tiempo real.
5. Mejora continua
Una vez en marcha, el sistema permite analizar el rendimiento y hacer ajustes para optimizar aún más el proceso.
Con este enfoque, en Inforges ayudamos a las empresas a transformar sus operaciones, reduciendo tiempos, errores y costes desde el primer día.
Herramientas para la automatización de flujos de trabajo
Elegir el software adecuado es fundamental para que la automatización de flujos de trabajo sea efectiva y fácil de gestionar. En el mercado existen muchas opciones, pero no todas se adaptan igual a las necesidades de cada empresa.
En Inforges, acompañamos a nuestros clientes a seleccionar y configurar las herramientas que mejor encajan con sus procesos y objetivos. Aquí te presentamos algunas de las más utilizadas y sus características principales:
1. Plataformas BPM (Business Process Management)
Estas herramientas permiten diseñar, ejecutar y optimizar procesos complejos. Son ideales para empresas que buscan controlar cada paso y mejorar continuamente. Ejemplos populares incluyen Bizagi o IBM BPM.
2. Software RPA (Robotic Process Automation)
El RPA automatiza tareas repetitivas y basadas en reglas mediante “robots digitales” que interactúan con diferentes sistemas. Es perfecto para procesos administrativos o de atención al cliente. Herramientas como UiPath, Microsoft Power Automate, Copilot Studio son referentes en este ámbito.
3. Sistemas integrados ERP y CRM con módulos de automatización
Muchas plataformas empresariales incluyen funcionalidades para automatizar procesos dentro de su ecosistema, como SAP Business One o CRM Salesforce.
¿Qué herramienta es la adecuada para ti? No hay una respuesta única. En Inforges, evaluamos tu situación actual, tus objetivos y recursos para recomendar la solución que maximice el valor de la automatización en tu empresa.
Ejemplos de automatización de los flujos de trabajo en distintas áreas de la empresa
La automatización de flujos de trabajo no es exclusiva de un área específica; puede aplicarse en diferentes departamentos para mejorar la eficiencia y agilizar tareas clave. A continuación, te mostramos algunos ejemplos concretos de cómo esta transformación puede impactar en distintas áreas dentro de una organización.
Ejemplo: Automatización en el área de Recursos Humanos
Con Factorial software de recursos humanos podrás automatizar procesos de recursos humanos: las altas de empleados, mantenimiento de documentación de empleados e integración con otras plataformas como SAP (Ej. Gestión de calendarios)
Ejemplo: Automatización en el área comercial
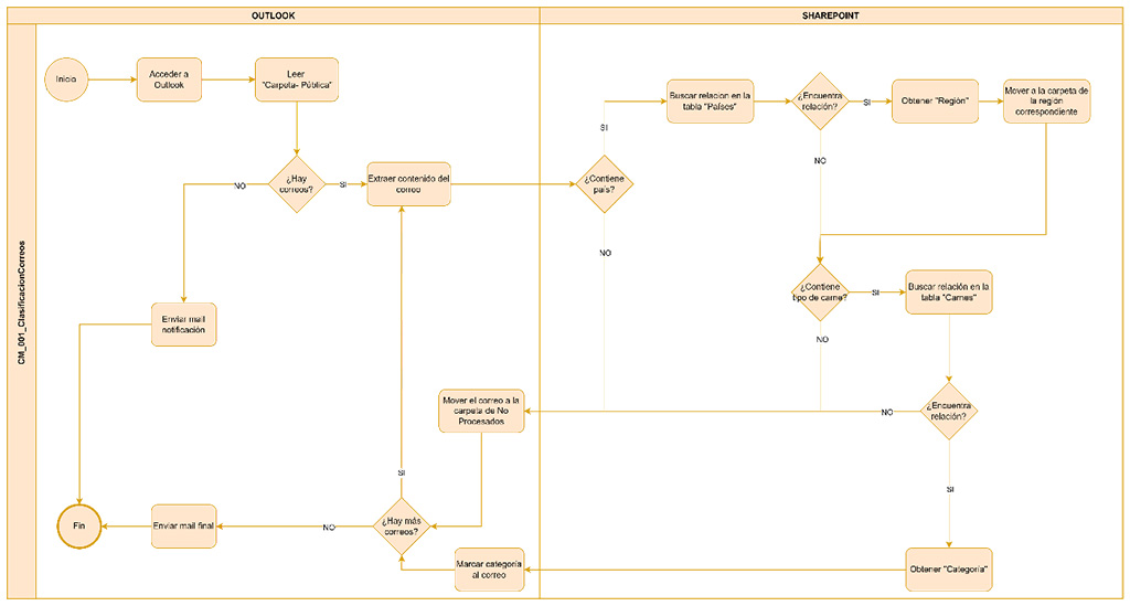
El proceso de clasificación de correos electrónicos de proveedores puede automatizarse para identificar el tipo de carne ofrecida (por ejemplo, res, cerdo o pollo) y el país de procedencia. Al recibir un correo, un sistema de inteligencia artificial puede analizar automáticamente el contenido, extraer esta información clave y clasificar el mensaje en carpetas específicas o etiquetarlo en función de esos criterios. Esto permite al equipo de comercial priorizar contactos, dar seguimiento más eficiente y facilitar la generación de propuestas comerciales adaptadas al mercado o normativa de cada país.

Ejemplo: Automatización en el área de Finanzas
Procesos como la aprobación de facturas pueden automatizarse para que, una vez recibida la factura, se valide su conformidad, se envíe para aprobación a los responsables indicados y se registre en el sistema contable sin demoras ni errores.
Inforges y la automatización de flujos de trabajo
En Inforges entendemos que cada empresa es única y que la automatización de flujos de trabajo debe adaptarse a sus necesidades específicas para generar un verdadero impacto. Por eso, no ofrecemos soluciones genéricas, sino acompañamiento personalizado desde el análisis inicial hasta la implementación y mejora continua.
Nuestro equipo combina experiencia tecnológica con conocimiento del negocio para identificar los procesos que más pueden beneficiarse de la automatización. Trabajamos con las mejores herramientas del mercado, seleccionando aquellas que mejor encajan con la infraestructura y objetivos de cada cliente.
Además, en Inforges no solo instalamos software: formamos a los equipos, acompañamos en la gestión del cambio y garantizamos que la automatización se convierta en un motor real de productividad, calidad y satisfacción, tanto interna como externa.
Con Inforges, la automatización de flujos de trabajo deja de ser un desafío técnico para convertirse en una ventaja competitiva tangible.
Conclusión:
Si estás pensando en cómo mejorar la forma en que se gestionan los procesos en tu empresa, en Inforges podemos acompañarte en cada etapa. Te ayudamos a:
- detectar qué tareas tienen mayor potencial de automatización.
- elegir las herramientas adecuadas.
- y poner en marcha una solución que realmente marque la diferencia en tu día a día.
Sabemos que cada organización es única, con sus propios retos, sistemas y formas de trabajar. Por eso, no ofrecemos recetas genéricas: trabajamos contigo para diseñar soluciones que encajen con tu realidad, se integren sin complicaciones y estén alineadas con tus objetivos.
Porque esto no va solo de tecnología, sino de transformar la manera en que se trabaja para ganar eficiencia, agilidad y calidad real en los resultados.
¿Te gustaría explorar cómo empezar? Estamos aquí para escucharte, asesorarte y construir juntos una forma de trabajar más inteligente. Hablemos y encontremos la mejor solución para tu empresa.
Preguntas frecuentes sobre flujo de trabajo
Automatizar los flujos de trabajo es un tema que genera muchas dudas, especialmente para quienes están empezando a explorar cómo mejorar sus procesos internos. Aquí respondemos de forma sencilla a algunas de las preguntas más comunes para ayudarte a entender mejor su importancia y aplicación.
¿Qué importancia tiene la automatización de flujos de trabajo en las empresas?
La automatización mejora la eficiencia, reduce errores y permite que los equipos se centren en tareas estratégicas, impulsando la productividad y la competitividad del negocio.
¿Cuál es el objetivo de automatizar un proceso?
El objetivo es que las tareas repetitivas y manuales se realicen de forma automática, rápida y sin errores, optimizando tiempos y recursos.
¿Qué servicios ofrece una consultora de automatización de flujos de trabajo?
Una consultora analiza tus procesos, identifica oportunidades, selecciona las mejores herramientas y acompaña en la implementación y mejora continua de la automatización.
¿Se pueden automatizar flujos de trabajo ITSM?
Sí, los flujos de trabajo ITSM (Gestión de Servicios TI) se pueden automatizar para agilizar incidencias, solicitudes y cambios, mejorando la respuesta y el control.